Apa itu LISREL (buat pemula)
Kenali Software Statistik untuk Analisis SEM dalam Penelitian
KUANTITATIF
Mr. K_A
4/3/20252 min read


LISREL (Linear Structural Relations) adalah salah satu perangkat lunak statistik yang digunakan untuk analisis Structural Equation Modeling (SEM). LISREL banyak digunakan dalam penelitian sosial, ekonomi, dan psikologi karena kemampuannya dalam menguji hubungan kausal antar variabel laten secara simultan. Artikel ini akan menjelaskan dasar-dasar LISREL dan bagaimana penggunaannya dalam penelitian ilmiah
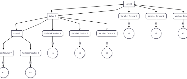
Apa Itu Structural Equation Modeling (SEM)?
SEM adalah metode statistik yang digunakan untuk menganalisis hubungan antara variabel laten (konsep abstrak yang tidak dapat diukur langsung, seperti motivasi, kepuasan, atau persepsi) dengan variabel observasi (yang dapat diukur secara langsung, seperti skor survei atau indikator kinerja). LISREL adalah salah satu software yang dikembangkan secara khusus untuk menangani analisis SEM.
Keunggulan LISREL dalam Analisis SEM
Memungkinkan analisis simultan terhadap beberapa variabel dependen dan independen.
Mengatasi masalah multikolinearitas yang sering muncul dalam regresi linear.
Meningkatkan validitas model teoretis dengan analisis yang lebih kompleks.
Dapat digunakan untuk menguji model pengukuran (confirmatory factor analysis) dan model struktural (path analysis).
Keunggulan LISREL dalam Analisis SEM
Menentukan Model Hipotesis
Model SEM harus dibuat berdasarkan teori yang kuat.
Gambarkan model dalam bentuk diagram jalur yang menghubungkan variabel laten dan observasi.
Mengumpulkan dan Memasukkan Data
Data yang digunakan dalam LISREL umumnya berupa data kuantitatif dengan format matriks kovarians atau korelasi.
Gunakan software statistik lain seperti SPSS atau AMOS untuk menyiapkan data sebelum dianalisis di LISREL.
Menjalankan Analisis Model
LISREL menyediakan berbagai metode estimasi seperti Maximum Likelihood (ML) atau Generalized Least Squares (GLS).
Hasil analisis dapat berupa indeks kecocokan model seperti RMSEA, CFI, dan GFI yang menunjukkan sejauh mana model sesuai dengan data.
Menjalankan Analisis Model
Model dianggap fit jika nilai RMSEA < 0,08, CFI > 0,90, dan GFI > 0,90.
Jika model tidak fit, lakukan modifikasi model dengan mempertimbangkan indikator yang tidak signifikan.
LISREL adalah alat yang sangat penting bagi peneliti yang ingin memahami hubungan kausal dalam penelitian mereka. Dengan memahami prinsip dasar SEM dan cara menggunakan LISREL, peneliti dapat mengembangkan model yang lebih akurat dan dapat diandalkan dalam dunia akademik maupun industri.
Dengan memahami dan mengoptimalkan penggunaan NVivo dan LISREL, peneliti dapat meningkatkan validitas dan reliabilitas hasil penelitian mereka. Semoga artikel ini membantu pemahaman lebih dalam tentang analisis kualitatif dan kuantitatif menggunakan perangkat lunak canggih ini!
Simple and Ez, Jokiin aja udah bisa bimbingan gratis juga! Chat mimin via WA disini ya!
